
前言
学科新知聚焦业内权威专家,从学科发展的高度全面梳理、深入解读肿瘤医学各领域的国内外研究现状与进展,为医护以及科研人员立体勾勒恶性肿瘤领域的最新研究进展,赋能临床科研和学术推广,为医学研究者搭建一个共享知识、交流经验的平台,推动肿瘤医学领域的国际化合作与发展。
2025年9月3日, 中国医学科学院肿瘤医院李文斌教授团队与西安交通大学第一附属医院/香港城市大学严健教授团队 合作,在 Advanced Science 期刊上发表了题为 《Enhancer Reprogramming Reveals the Tumorigenic Role of PTPRZ1 in Lung Squamous Cell Carcinoma》 的研究论文。

肺癌是全球和中国发病率和死亡率第一的恶性肿瘤,其中肺鳞状细胞癌(LSCC)占非小细胞肺癌(NSCLC)的20%–30%。LSCC起源于支气管上皮细胞,其发生与吸烟及环境致癌物暴露密切相关,目前没有发现明确的分子靶点来指导临床个体化治疗,治疗手段和药物有限,患者五年生存率低,严重影响人民生命健康。针对LSCC可靶向驱动基因研究的 II 期 LUNG-MAP S1400 试验,在经治患者中探索了各种现有的靶向治疗药物,结果显示客观缓解率仅为7%,晚期LSCC患者生存率无明显提高。因此,对LSCC基因组学和生物学机制的深入认识,寻找更为有效的治疗靶点是推进个体化治疗的关键。
表观遗传调控异常在LSCC发生中扮演关键角色。例如,肿瘤抑制基因(如 TP53 、 CDKN2A )启动子区域的高甲基化、组蛋白修饰酶(如HDAC1)的表达异常,均可导致抑癌通路沉默或促血管生成信号激活。此外,增强子重塑介导的转录重编程也显著推动LSCC进展。增强子及超级增强子作为关键转录因子(如SOX2、p63)的调控枢纽,可激活KRT5、ETV4等癌相关基因表达,并与染色质重塑因子协同引发恶性转录程序。然而,目前针对LSCC转录调控网络的系统性多组学研究仍然非常有限,且多数基于细胞系模型,难以充分体现肿瘤在体内的异质性和微环境复杂性,这限制了我们对其增强子动态调控机制的深入理解。
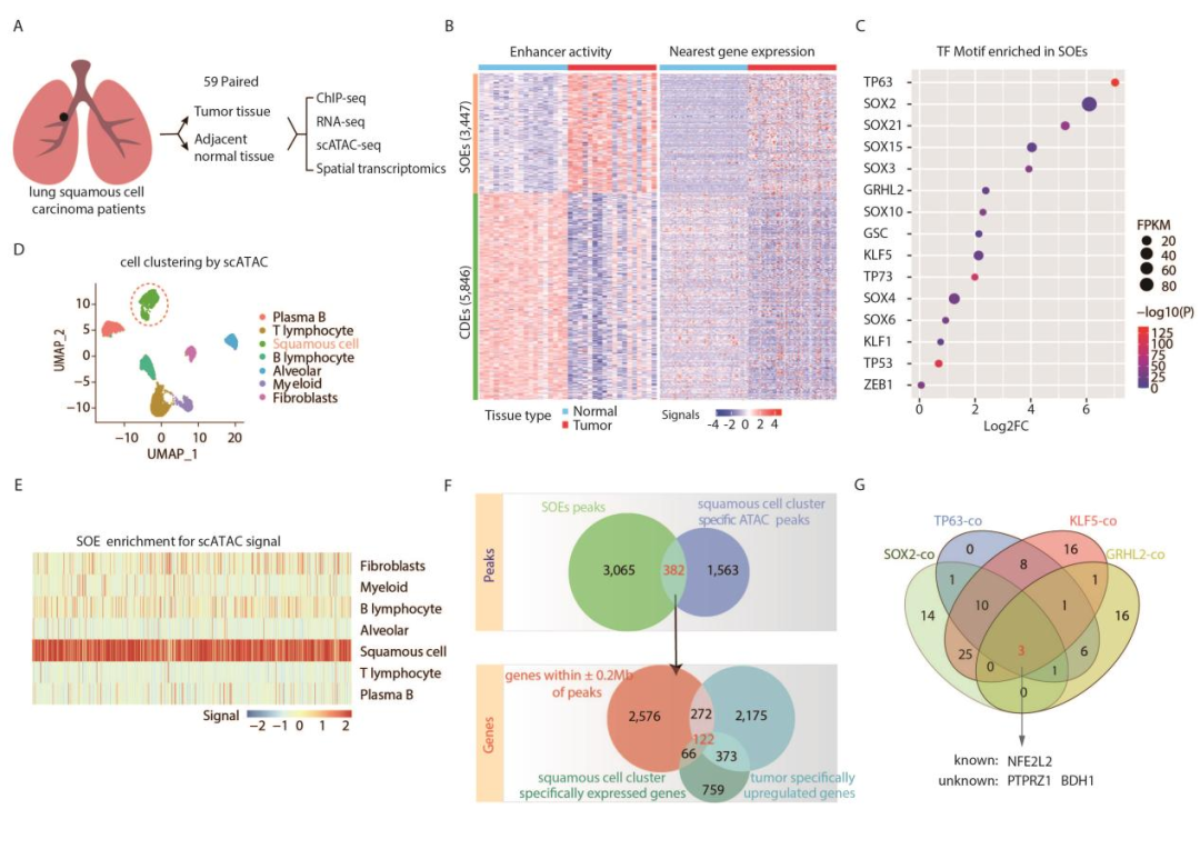
该研究对配对肺鳞癌样品进行表观遗传分析,通过ChIP-seq技术系统性鉴定了LSCC中3,447个肿瘤特异性增强子(SOE),并发现这些SOE富集了SOX2、p63、KLF5和GRHL2等关键转录因子的结合位点。随后单细胞ATAC-seq分析显示,SOE仅在鳞状细胞中高度开放,且这些转录因子在肿瘤细胞中特异性表达。通过整合bulk与单细胞RNA-seq数据,研究筛选出122个与SOE邻近、特异性高表达且与上述四个转录因子共表达的基因,包括 NFE2L2(NRF2) 、 PTPRZ1 等基因。

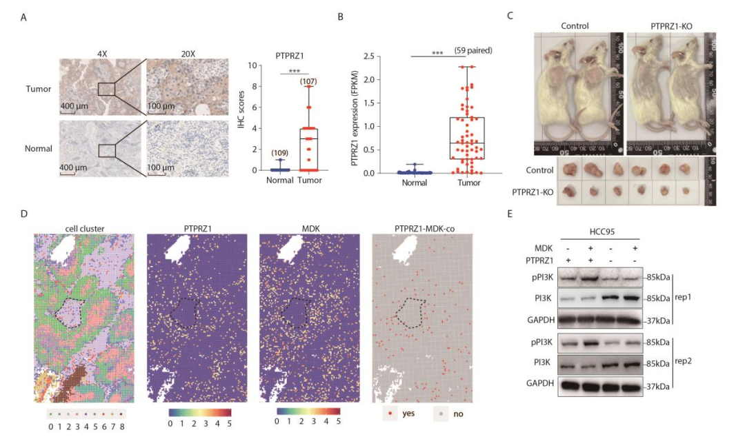
进一步发现,受体型酪氨酸磷酸酶PTPRZ1作为一个由SOE驱动的新型癌基因,在LSCC组织中显著高表达。功能实验证实,敲低PTPRZ1可显著抑制肿瘤细胞增殖和体内成瘤能力。空间转录组分析进一步发现,Midkine(MDK)是PTPRZ1的关键配体,MDK-PTPRZ1信号轴通过激活PI3K磷酸化促进肿瘤生长。

该研究不仅揭示了增强子重编程在LSCC进展中的核心作用,还为LSCC临床诊治提供了全新方向,即开发针对MDK-PTPRZ1相互作用的小分子抑制剂或单抗药物具有高度可行性。同时,该研究还发现其他具有潜在驱动能力的肺鳞癌关键基因,并正在进行系统性实验,必将为今后肺鳞癌的临床诊治提供新理论、新机制和新靶点。
李文斌教授和严健教授为本文的共同通讯作者,宁永强博士、西北大学博士研究生王杰、张怡慧和中国医学科学院肿瘤医院硕士研究生李鸿瑞为共同第一作者。中国医学科学院肿瘤医院应建明教授、中国医学科学院肿瘤医院河南医院魏冰教授对本研究提供支持。研究得到了国家自然科学基金、陕西省教育厅基础科学研究院重点项目、深圳市医学研究基金、香港研究资助局、北京市自然科学基金杰出青年基金、首都卫生发展科研专项等多个项目的共同支持。
研究者介绍

李文斌 教授
CACA认证专家
国家癌症中心/中国医学科学院肿瘤医院病理科研究员
中国抗癌协会肿瘤病理专委会常委兼秘书长
中国抗癌协会肿瘤标志物专委会委员
中国青年科技工作者协会生物与医药科学专委会副秘书长

严健 教授
西安交通大学第一附属医院、香港城市大学
中国细胞生物学学会染色质分会委员
中国工程学会青年工作委员
陕西省细胞生物学学会理事
文章来源: CACA个案管理
- 还没有人评论,欢迎说说您的想法!
